CAN总线接口保护解决方案
CAN收发器芯片

CAN收发器芯片的引脚都差不多。
注意,CAN收发器和单片机连接不能交叉连接!
常见的CAN收发器芯片:
TJA1040T、TJA1050T
SN65HVD230DR
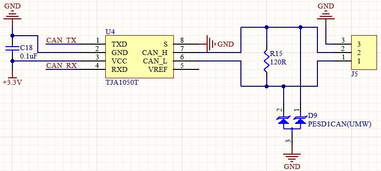
CAN保护电路设计
静电放电和浪涌电压的区别:
| 静电放电 | 浪涌电压 |
|---|
产生原因 | 人体或物体摩擦积累的静电荷瞬间释放(比如冬天手触摸网口) | 雷击、电源切换、工业干扰等引起的瞬态过电压 |
传播路径 | 直接接触或空气放电 | 通过导线传导 |
上升时间 | 快 0.7~1 ns | 慢 1.2 μs~数μs |
持续时间 | 短 60~100 ns | 长 几十μs~数ms |
能量大小 | 低能量(但电压高,可达±15 kV) | 高能量(电流可达数kA) |
波形 | 窄脉冲(IEC 61000-4-2) | 1.2/50 μs(电压波)、8/20 μs(电流波)(IEC 61000-4-5) |
测试标准 | IEC 61000-4-2 | IEC 61000-4-5 |
测试目的 | 验证设备抗人体或物体静电干扰能力。 | 验证设备抗电网或线路瞬态过电压能力。 |
测试部位 | 外壳、按键、接口等可接触部分 | 电源线、信号线(如RS-485) |
防护方法 | (1)TVS(2)外壳接地(3)绝缘间距设计 | (1)压敏电阻(2)气体放电管(3)共模电感 |
防区区别 | 针对高频瞬时干扰,需低容抗器件。 | 针对高能量脉冲,需大通流器件。 |
静电放电(ESD)抗扰标准:IEC 61000-4-2
该标准根据电子设备在遭受静电放电时的抗干扰能力将其分为4个等级,等级越高,电子设备对静电放电的承受能力越强,不容易损坏。
等级 | 接触放电(Contact Discharge) | 空气放电(Air Discharge) | 适用场景 |
|---|
Level 1 | ±2 kV | ±2 kV | |
Level 2 | ±4 kV | ±4 kV | |
Level 3 | ±6 kV | ±8 kV | 消费电子(手机、电脑、普通电子产品) |
Level 4 | ±8 kV | ±15 kV | 工业设备(如PLC控制器) |
浪涌电压(Surge)抗扰标准:IEC 61000-4-2
该标准定义了电子设备对浪涌电压的承受能力。
(1)简单防护
仅防护了静电放电,对浪涌电压没处理。

(2)
(53 封私信 / 71 条消息) CAN总线接口保护电路设计指南 - 知乎
TVS可以用这种在一起的,也可以用分开的。
适用于CAN收发器的TVS:
PESD1CAN、PESD2CAN
SM24CANA、SM24CANB