DC-DC
DCDC 电源PCB layout布局_dcdc layout sw为什么要短-CSDN博客
SOT-23-5
SY8088、SY8089A1、TMI3411 等,是这样的引脚:

以 SY8089A1 为例:

输出电压是由RH和RL决定的,V_{OUT}=0.6 × (1+\frac{R_H}{R_L})
根据选择的电感不同,输出电容要对应。2x22表示2个22UF电容。


这里的 RH、RL 好像和上面的反过来了。
SY6280:


VSON-14
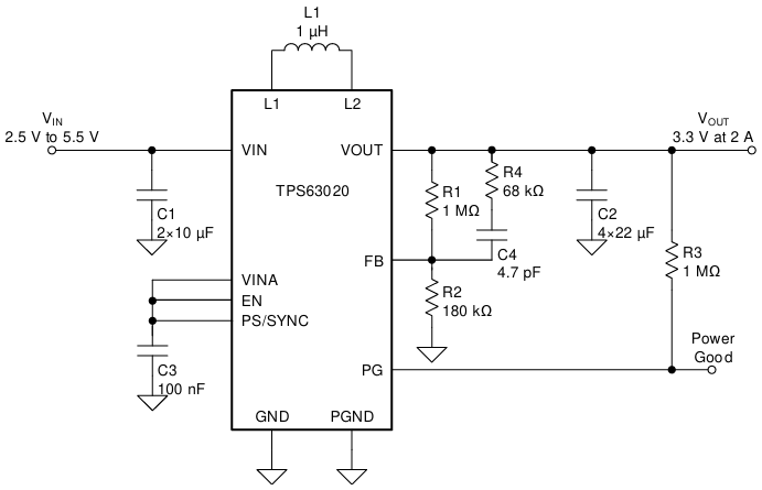
TPS63020


PMIC(PMU)
PMIC电源管理模块的PCB设计_电源管理模块pcb-CSDN博客

RK808-B
适用于RK35
RK808-B、C、D、E
单电源供电:
双电源供电:
RK809-5
适用于
AXP805
适用于
MAX1978ETM+T
MAX 系列