运放的特点:
输入端阻抗大,可以理解为输入端无电流;输出端阻抗小。
放大的是两个输入端的差值。
虚短:
虚断:
注意,有的比较器是开漏输出,因此要加上拉电阻才能输出高电平。
放大器的稳定性分析-时域分析-到达目的地之前不要把钱花完_哔哩哔哩_bilibili
基本放大电路
同相放大电路
判断是同相还是反相放大电路,就看信号接入哪个输入端:
同相:+输入信号,-接地。
反相:-输入信号,+接地。
反相放大电路
差分放大电路

一、输出电压公式
计算:
(1)根据虚断,V+和V-上的电流为0,那么:
同相端:
反相端:这条线上的电流相等
(2)根据虚短:
将上面的式子整合得到:
二、偏置电压
这个在DCDC教程的3.4.4节14分左右有讲解
比如3.3V的交流信号,把R9上的GND换为1.65V

公式变为:
三、
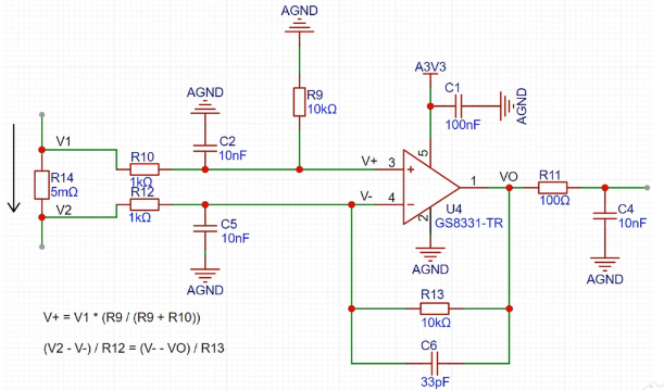
R10与C2、R12与C5 低通滤波
R11和C4组成低通滤波器。
交流信号下,C4要变小,也可以去掉。
二、C6的作用
运算放大器放大信号的时候会产生相位的变化,相位大到一定程度,导致信号失真。
另外,由于R11和C4组成低通滤波器的存在,也会加大相位差。
用于相位补偿,改善相位特性,减小失真。
根据频率范围、失真要求等进行确定。
如果是直流信号,可以不加C6
自激振荡是C6解决的,还是R11和C4解决的???
电压跟随器
电阻分压后接电压跟随器。
分压器本身很“弱”,带不动后面的电路。电压跟随器像一个“超人保镖”,保护分压器不受后级电路的影响,并为其提供强大的驱动能力。
理想的分压电路(由两个电阻组成)在空载(输出不接任何东西)时,输出电压确实是精确的1.65V。 但是,一旦你将它连接到任何一个实际电路(我们称之为“负载”,用 RL 表示),问题就出现了。
接入负载 RL 后:负载电阻 RL 与 R2 形成了并联关系。这相当于降低了了下半部分的总电阻。
只要 RL 不是无穷大(所有实际电路都不是),R_parallel 就一定会 小于 R2,从而导致输出电压 V_out' 低于 1.65V。负载越重(RL越小),输出电压下降得越厉害。
电压跟随器具有
极高的输入阻抗:通常为几兆欧姆甚至更高。这意味着它从分压器那里几乎不汲取任何电流。
极低的输出阻抗:通常为几欧姆甚至更低。这意味着它可以 向后面的负载提供相当大的电流,而自身输出电压几乎保持不变。